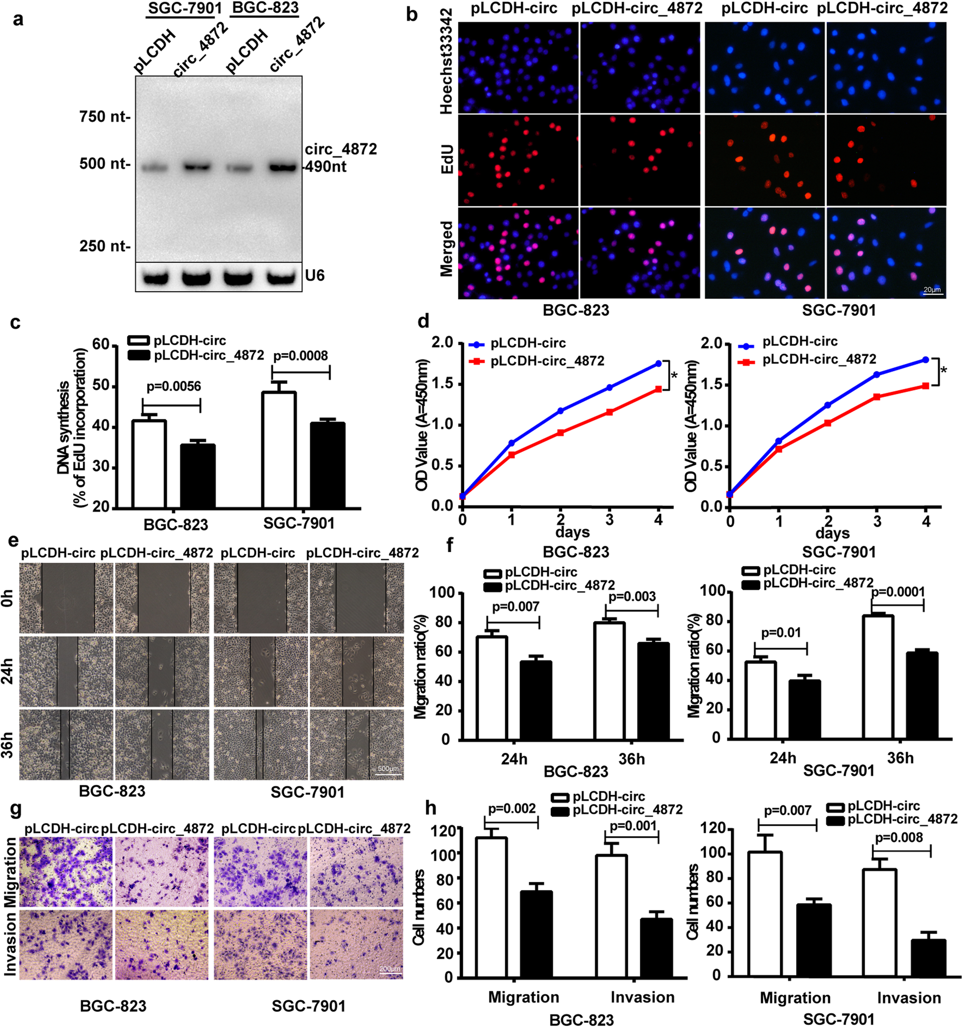
Fig. 2

hsa_circ_0004872 overexpression inhibits GC cells proliferation, invasion and migration in vitro. a Northern blot was used to detect the expression of hsa_circ_0004872 in BGC-823 and SGC-7901 cells transfected with hsa_circ_0004872 overexpression vector (circ_4872) or the control vector (pLCDH). b EdU analysis of the cell proliferation ability in BGC-823 and SGC-7901 cells transfected with pLCDH-circ_4872 or pLCDH-circ. Representative images are shown.Scale bar: 20 μm. c Statistical analysis of the EdU-positive cell ratio in transfected GC cells. d CCK-8 analysis of the cell proliferation ability in BGC-823 and SGC-7901 cells transfected with pLCDH-circ_4872 or pLCDH-circ. e Scratch wound healing assays in transfected BGC-823 and SGC-7901 cells .Representative images are shown. Scale bar: 500 μm. f Statistical analysis of the cell migration in the scratch wound healing assays.The data are expressed as the means±SD from three experiments. g Transwell invasion and migration assay in transfected BGC-823 and SGC-7901 cells. Scale bar: 200 μm. h Statistical analysis of the cell numbers passing through the transwell filter in the transfected BGC-823 and SGC-7901 cells. The data are expressed as the means ± SD from three experiments