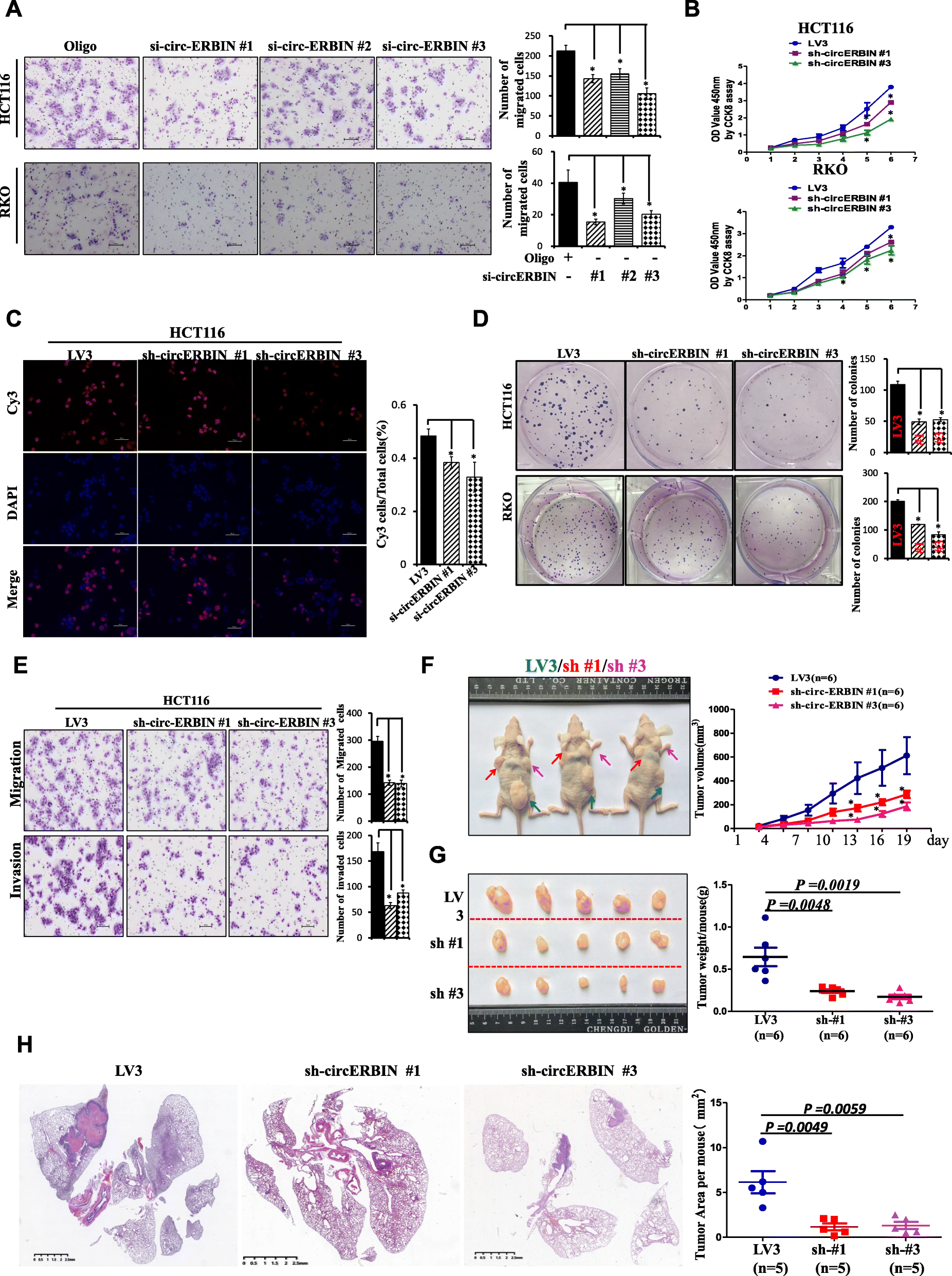
Fig. 3

Circ-ERBIN knockdown suppresses CRC cells proliferation, migration and invasion in vitro and in vivo. a Transwell migration assays in HCT116 and RKO cells after circ-ERBIN siRNAs transfection. b-d CCK8, EdU and colony formation assays in HCT116 cells after circ-ERBIN knockdown. e HCT116 sh-circ-ERBIN stable cells were analyzed for their in vitro migration and invasion using transwell chambers and invasion chambers, respectively. f-g HCT116 sh-circ-ERBIN stable cells were injected into BALB/C nude mice (n = 6 for each group). Tumor volumes and weights were monitored. h The number of metastases in mice injected with sh-circ-ERBIN #1/#3 stable cells through tail vein into nude mice to produce lung metastasis model of CRC. Images of H&E staining (Left) are shown and tumor area was measured (Right). Data are means ± SD. * and #, P<0.05 vs LV3 or Oligo