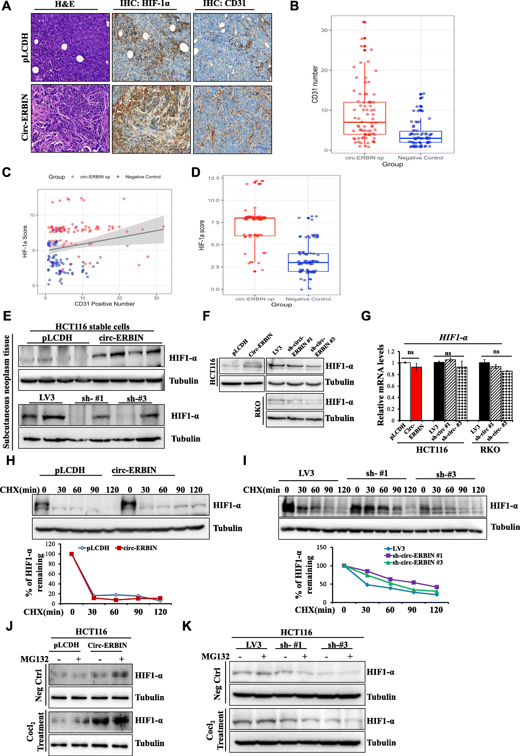
Fig. 4

Circ-ERBIN exerts an oncogenic role via alleviating HIF-1α levels in CRC cells. a HE staining and IHC experiments for CD31 and HIF-1α in subcutaneous tumors formed by circ-ERBIN op and pLCDH cells. b Microvascular densities (MVD) of the indicated xenograft tumors were detected by CD31 staining. Scale bars: 100 μm. P<0.001. c Correlation between CD31 positive number and HIF-1α expression. R = 0.198, P = 0.015. d IHC score for HIF-1α in the indicated subcutaneous tumors. P<0.001. e Western blot experiments were performed using subcutaneous tumor tissues formed by circ-ERBIN op or sh-circ-ERBIN cells, respective antibodies were used. f, g Western blot (f) and qRT-PCR (g) experiments were performed using stable overexpression or knockdown of circ-ERBIN cell lines. h, i Circ-ERBIN op (h) or knockdown (i) cells were treated with Cocl2 for 24 h and followed by CHX treatment for different minutes. Western blot experiments were performed to test the degradation rate of HIF-1α. j, k Circ-ERBIN op (j) or knockdown (k) cells were treated with Cocl2 for 24 h and followed by MG132 treatment for 4 h