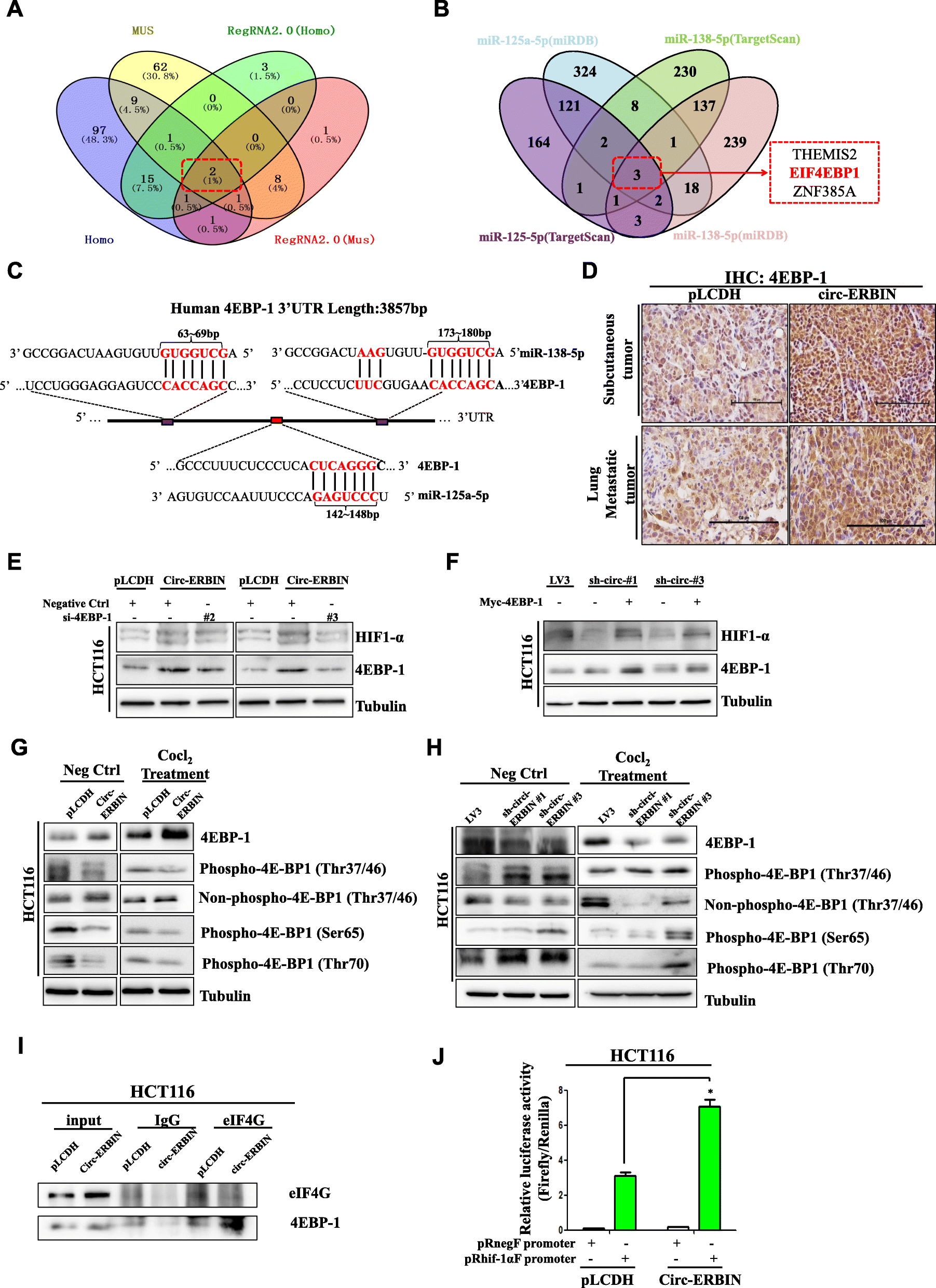
Fig. 5

Circ-ERBIN elevates the expression of HIF-1α via 4EBP-1. a Venn diagram for the putative target miRNAs of circ-ERBIN. b Venn diagram for the downstream targets of circ-ERBIN targeted miRNAs. c Schematic diagram of the predicted miR-125a-5p and miR-138-5p binding sites for 4EBP-1. d Circ-ERBIN overexpression (pLCDH/circ-ERBIN) stable cells were used to perform subcutaneous tumor model and tail vein injection metastasis model, respectively. Immunohistochemical staining of 4EBP-1 were presented. Scale bars, 100 μm. e, f 4EBP-1 siRNA or 4EBP-1 plasmids were transfected into HCT116 circ-ERBIN op or knockdown cells, respectively. Western blots were performed to determine the corresponding proteins. g, h Western blot experiments were performed using HCT116 circ-ERBIN stable overexpression or knockdown cell lines, antibodies with different phosphorylation sites of 4EBP-1 were used respectively. i Circ-ERBIN op or pLCDH cells were immunopreipitated (IP) with IgG or eIF4G antibody, and the immunoprecipitates were analyzed by western blot. j Circ-ERBIN op or pLCDH cells were transiently transfected with pRnegR or pRhif-1αF plasmids. Renilla and firefly luciferase activities were determined after 24 h tranfection, and IRES activities represented as ratios of Firefly to Renilla luciferase. Data are means ± SD. *, P<0.05.