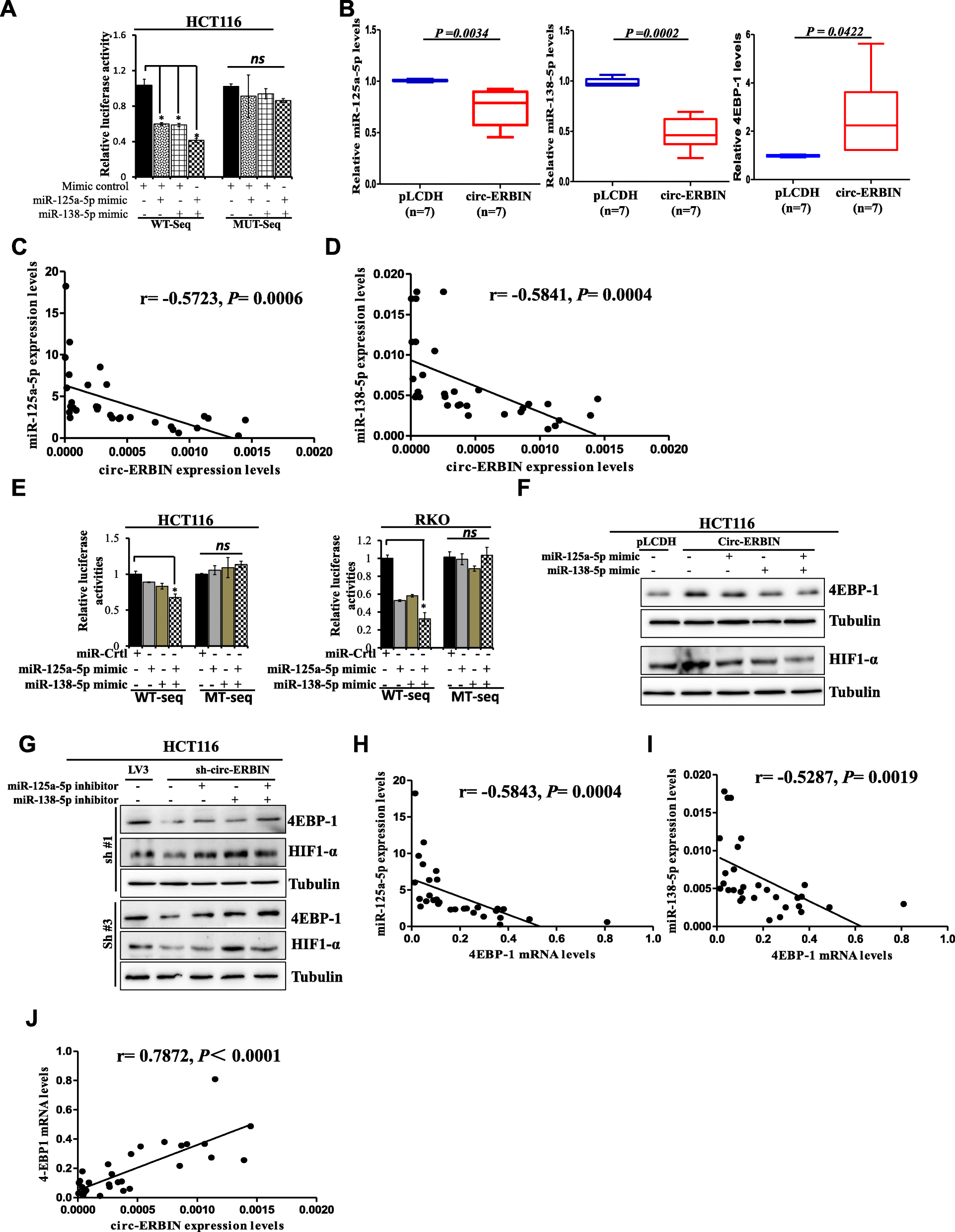
Fig. 6

Circ-ERBIN elevates HIF-1 α expression by miR-125a-5p/miR-138-5p/4EBP-1 signaling. a Luciferase activity of LUC-circ-ERBIN WT or LUC-circ-ERBIN Mutant in HCT116 cells after co-transfection with miR-125a-5p or/and miR-138-5p mimics. b qRT-PCR was performed to detect related miRNAs and 4EBP-1 levels using mouse subcutaneous tumor samples. c, d qRT-PCR experiments were performed to detect miR-125a-5p and miR-138-5p mRNA levels using clinical CRC patient samples (n = 32). The correlations between circ-ERBIN and miR-125a-5p or miR-138-5p were represented. All the qRT-PCR experiments were normalized using GAPDH as an endogenous control. Data are means ± SD. P<0.05. e Luciferase activity of 4EBP-1 3’UTR constructs harboring wide type sequence or mutant sequence were analyzed after being transfected with miR-125a-5p or miR-138-5p mimics alone or together. β-gal was transfected as control. f miR-125a-5p and miR-138-5p mimics were transfected into circ-ERBIN stable cell lines alone or together. Western blots were performed to analyze the protein of 4EBP-1 and HIF-1α. g miR-125a-5p or miR-138-5p inhibitor was transfected alone or together into HCT116 sh-circ-ERBIN stable cell lines. Western blots were performed to analyze the protein levels of 4EBP-11 and HIF-1α. h, i The correlations between 4EBP-1 and miR-125a-5p or miR-138-5p were represented. j The correlation between circ-ERBIN and 4EBP-1 was represented. All the qRT-PCR experiments were normalized using GAPDH as an endogenous control. Data are means ± SD. P<0.05.