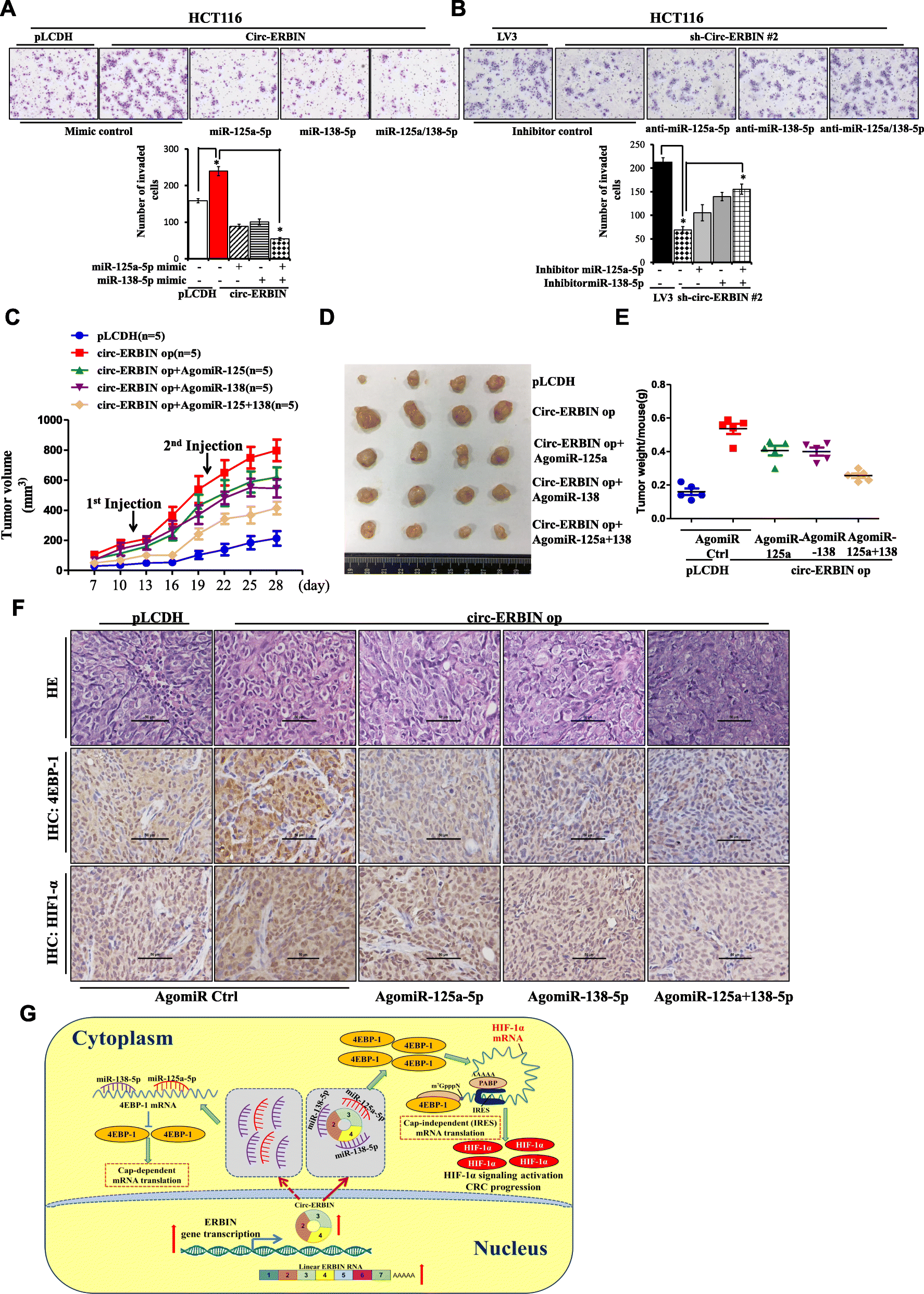
Fig. 7

Circ-ERBIN accelerates the growth and metastasis of CRC by activating HIF-1α signaling through the circ-ERBIN/miR-125a-5p/miR-138-5p/ 4EBP-1 pathway. a Transwell assays for HCT116 cells that stably overexpressed circ-ERBIN or co-transfected with miR-125a-5p or miR-138-5p mimics after 2 days. b MiR-125a-5p or miR-138-5p inhibitor were transfected alone or together into HCT116 sh-circ-ERBIN #1 stable cell lines for 2 days followed by the analysis of cell migration using transwell assays. Cells were stained by Giemsa’s staining and visualized under a phase-contrast microscope. c-e HCT116 stably expressed circ-ERBIN or pLCDH vector were injected into BALB/C nude mice (n = 5 for each group). AgomiRs were injected into tumors as represented. The tumors were excised and photographed, and the size and weight of tumors were presented. f Representative immunohistochemical stainings of 4EBP-1 and HIF-1α in subcutaneous tumors with agomiRs injection as described. Scale bars, 100 μm. g A schematic model displaying the role of circ-ERBIN/miR-125a-5p/miR-138-5p/ 4EBP-1/HIF-1α axis in CRC metastasis.