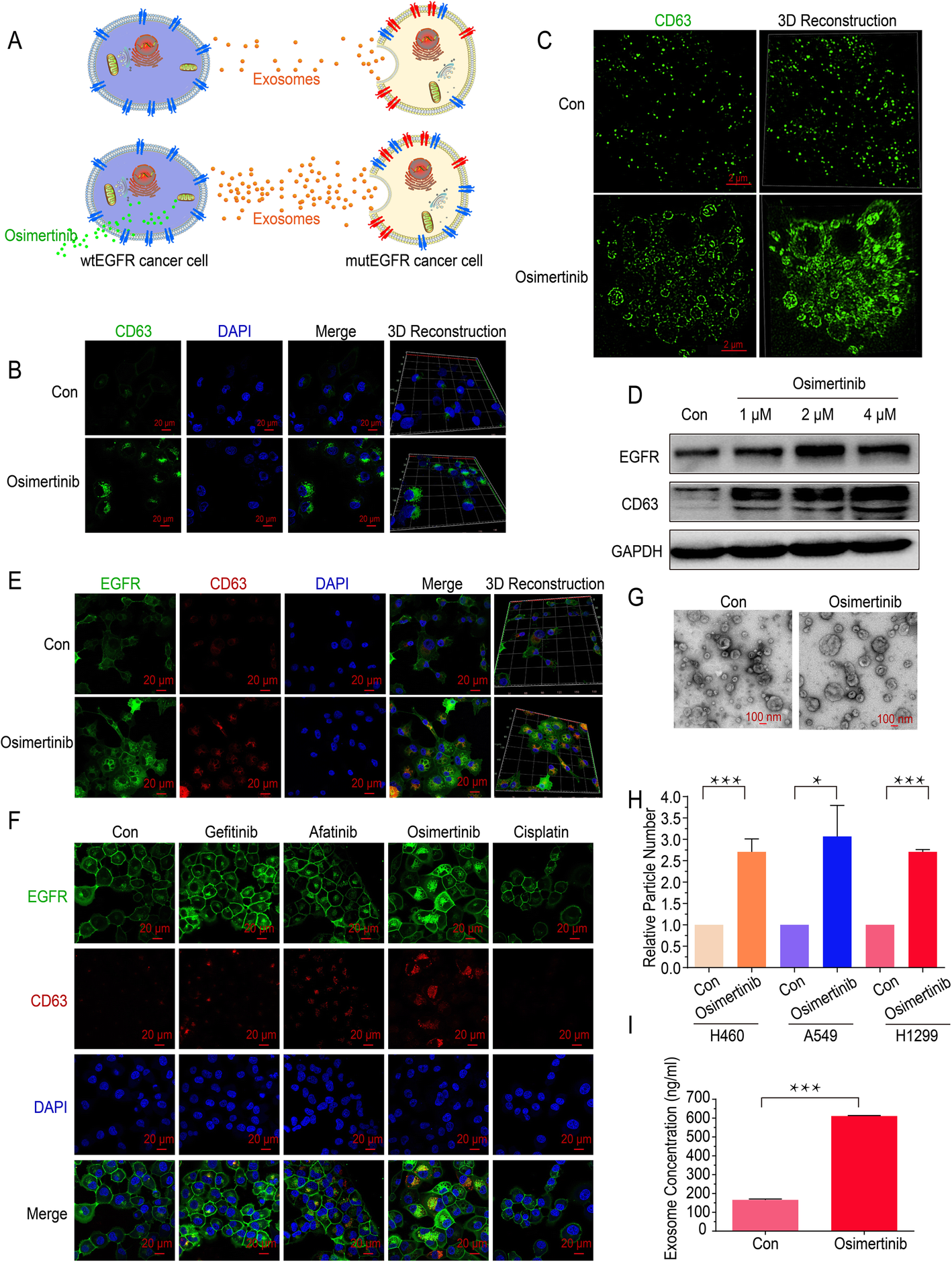
Fig. 4

Osimertinib promotes the formation and secretion of exosomes in wtEGFR-expressing NSCLC cells. a Graphical scheme showing our working model of the promotion of exosomes release by osimertinib. b Representative images of cellular expression and localization of GFP-tagged CD63 in H1299 cells with or without osimertinib treatment (4 μM) for 12 h. DAPI is used for nucleus staining. Scale bar: 20 μm. c N-SIM imaging of cellular localization of GFP-tagged CD63 in H1299 cells with or without osimertinib treatment (4 μM) for 12 h. Scale bar: 2 μm. d Western blot analysis of indicated proteins level in H1299 cells treated by various concentration of osimertinib for 36 h. e Representative images of cellular expression and localization of GFP-tagged EGFR and RFP-tagged CD63 in H1299 cells with or without osimertinib treatment (4 μM) for 12 h. DAPI is used for nucleus staining. Scale bar: 20 μm. f Representative images of cellular expression and localization of GFP-tagged EGFR and RFP-tagged CD63 in H1299 cells treated by gefitinib (4 μM), afatinib (4 μM), osimertinib (4 μM) or cisplatin (50 μM) for 12 h. DAPI is used for nucleus staining. Scale bar: 20 μm. g Transmission Electron Microscope imaging of exosomes derived from H1299 cells with or without osimertinib treatment for 36 h. Scale bar: 100 nm. h Nanoparticle Tracking Analysis of exosomes in CM of H460 cells, A549 cells and H1299 cells after osimertinib treatment (4 μM) for 36 h. i Exosomes concentration in CM of H1299 cells after osimertinib treatment (4 μM) for 36 h measured by ELISA. All data are presented as means ± SEM. * P < 0.05, ** P < 0.01, *** P < 0.001