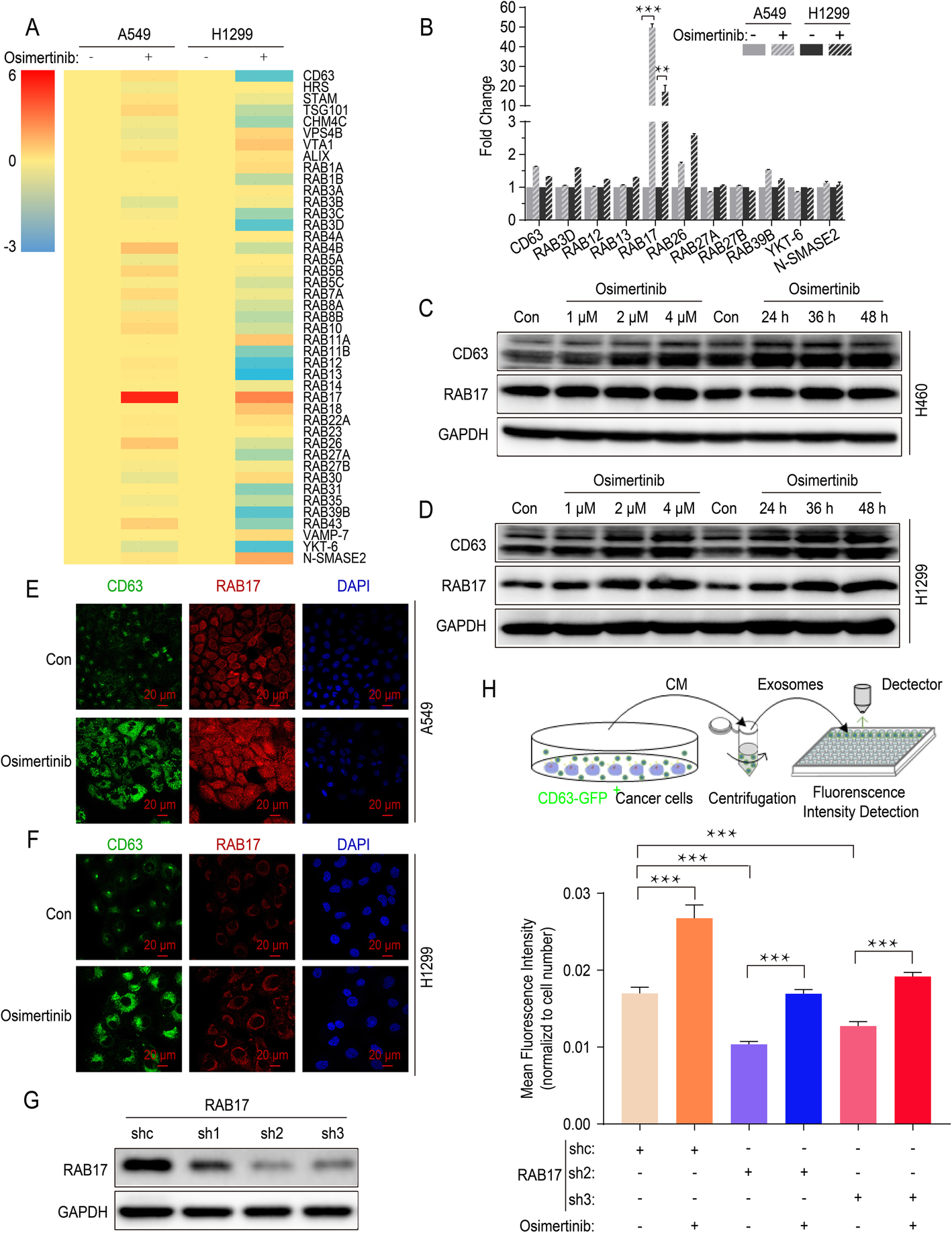
Fig. 5

Osimertinib promotes the release of exosomes by upregulating RAB17. a Real-time quantitative PCR Screening for genes expression alteration encoding ESCRT or Rab GTPase family molecules in A549 cells and H1299 cells after osimertinib treatment (4 μM) for 12 h. Fold change in log2 transformation is shown as a color scheme. b Further validation of the changes in selected mRNAs in A549 cells and H1299 cells after osimertinib treatment (4 μM) by real-time quantitative PCR. c Western blot analysis of Rab17 and CD63 protein expression in H460 cells treated with various concentration of osimertinib for 36 h or treated with osimertinib (4 μM) for indicated time point. d Western blot analysis of Rab17 and CD63 protein expression in H1299 cells treated with various concentration of osimertinib for 36 h or treated with osimertinib (4 μM) for indicated time point. e Representative images of cellular expression and localization of RAB17 and CD63 protein in A549 cells after osimertinib treatment (4 μM) for 36 h. DAPI is used for nucleus staining. Scale bar: 20 μm. f Representative images of cellular expression and localization of RAB17 and CD63 protein in H1299 cells after osimertinib treatment (4 μM) for 36 h. DAPI is used for nucleus staining. Scale bar: 20 μm. g Western blot analysis of RAB17 protein expression to verify the efficacy of RAB17 silencing by shRNAs. h Mean Fluorescence Intensity of GFP (indicating CD63 expression) in CM of H1299 cells or RAB17-silenced counterparts after treated by osimertinib (4 μM). All data are presented as means ± SEM. * P < 0.05, ** P < 0.01, *** P < 0.001