- Research
- Open Access
Cannabinoids reduce ErbB2-driven breast cancer progression through Akt inhibition
https://doi.org/10.1186/1476-4598-9-196
© Caffarel et al; licensee BioMed Central Ltd. 2010
- Received: 26 January 2010
- Accepted: 22 July 2010
- Published: 22 July 2010
Abstract
Background
ErbB2-positive breast cancer is characterized by highly aggressive phenotypes and reduced responsiveness to standard therapies. Although specific ErbB2-targeted therapies have been designed, only a small percentage of patients respond to these treatments and most of them eventually relapse. The existence of this population of particularly aggressive and non-responding or relapsing patients urges the search for novel therapies. The purpose of this study was to determine whether cannabinoids might constitute a new therapeutic tool for the treatment of ErbB2-positive breast tumors. We analyzed their antitumor potential in a well established and clinically relevant model of ErbB2-driven metastatic breast cancer: the MMTV-neu mouse. We also analyzed the expression of cannabinoid targets in a series of 87 human breast tumors.
Results
Our results show that both Δ9-tetrahydrocannabinol, the most abundant and potent cannabinoid in marijuana, and JWH-133, a non-psychotropic CB2 receptor-selective agonist, reduce tumor growth, tumor number, and the amount/severity of lung metastases in MMTV-neu mice. Histological analyses of the tumors revealed that cannabinoids inhibit cancer cell proliferation, induce cancer cell apoptosis, and impair tumor angiogenesis. Cannabinoid antitumoral action relies, at least partially, on the inhibition of the pro-tumorigenic Akt pathway. We also found that 91% of ErbB2-positive tumors express the non-psychotropic cannabinoid receptor CB2.
Conclusions
Taken together, these results provide a strong preclinical evidence for the use of cannabinoid-based therapies for the management of ErbB2-positive breast cancer.
Keywords
- Trastuzumab
- ErbB2 Expression
- Invasive Breast Ductal Carcinoma
Background
Breast cancer represents approximately 30% of newly diagnosed cancers each year. Almost one third of them overexpresses the ErbB2 tyrosine kinase receptor (Her2 in humans, Neu in rats), a member of the EGF receptor family [1]. Phosphorylation of their intracellular domains upon engagement by their ligands induce receptor homo- or heterodimerization, leading to the activation of key signaling pathways that promote cell proliferation and survival, including the phosphatidylinositol 3-kinase (PI3K)/Akt pathway and the ERK/MAPK cascade. Although no specific ligand for ErbB2 has been identified yet, this receptor is the preferred heterodimerization partner of the family [2]. ErbB2-overexpressing breast tumors are characterized by very aggressive clinical courses and decreased survival rates, mostly due to the poorly differentiated, highly proliferative and highly invasive nature of their constituent cells [2]. All these characteristics make ErbB2-overexpressing tumors less responsive to conventional therapies. One of the most recent advances in the treatment of these tumors is the use of a humanized neutralizing monoclonal antibody against ErbB2 (Trastuzumab) [3]. Although this strategy has been very successful, around 75% of patients with ErbB2-overexpressing tumors do not respond to Trastuzumab, and nearly 15% of the responders eventually develop metastases [4]. The existence of this considerable population of non-responding and relapsing patients urges the search for novel treatments.
The therapeutic potential of cannabinoids, the active compounds of marijuana and their derivatives, has been known for centuries. There is increasing evidence supporting that they might be beneficial in various pathological contexts such as pain, inflammation, eating disorders, and brain damage, amongst others [5, 6]. Cannabinoids exert most of their actions by binding to and activating specific G protein-coupled receptors. To date, two cannabinoid receptors, namely CB1 and CB2, have been cloned and characterized from mammalian tissues, the main difference between them being their tissue expression pattern. Thus, while CB1 receptors are ubiquitously located, with their highest presence found in the central nervous system, CB2 receptor expression is mostly restricted to particular elements of the immune system [5, 6]. During the last decade, evidence has accumulated suggesting that cannabinoids might be useful for the treatment of cancer. These compounds exert anti-proliferative, pro-apoptotic, anti-angiogenic, and anti-invasive effects in different cell-culture and animal models of cancer [7, 8]. Here, we used a genetically engineered animal model of ErbB2-driven metastatic breast cancer (the MMTV-neu mouse) to analyze the antitumoral potential of cannabinoids in this particularly aggressive pathology. These animals express the rat ErbB2 oncogene (neu) under the control of the hormone-sensitive mouse mammary tumor virus-long terminal repeat (MMTV-LTR) promoter [9]. Selective overexpression of neu in the mammary epithelium results in the spontaneous development of focal mammary tumors after a long latency (5-12 months) [9]. Results presented herein (i) show that ErbB2-positive invasive human breast tumors express CB2 receptors, (ii) demonstrate that Δ9-tetrahydrocannabinol (THC) and the non-psychotropic CB2 cannabinoid receptor agonist JWH-133 significantly reduce tumor progression in a clinically relevant model of ErbB2-positive metastatic breast cancer, and (iii) shed light on the mechanism of cannabinoid antitumoral action in vivo.
Results
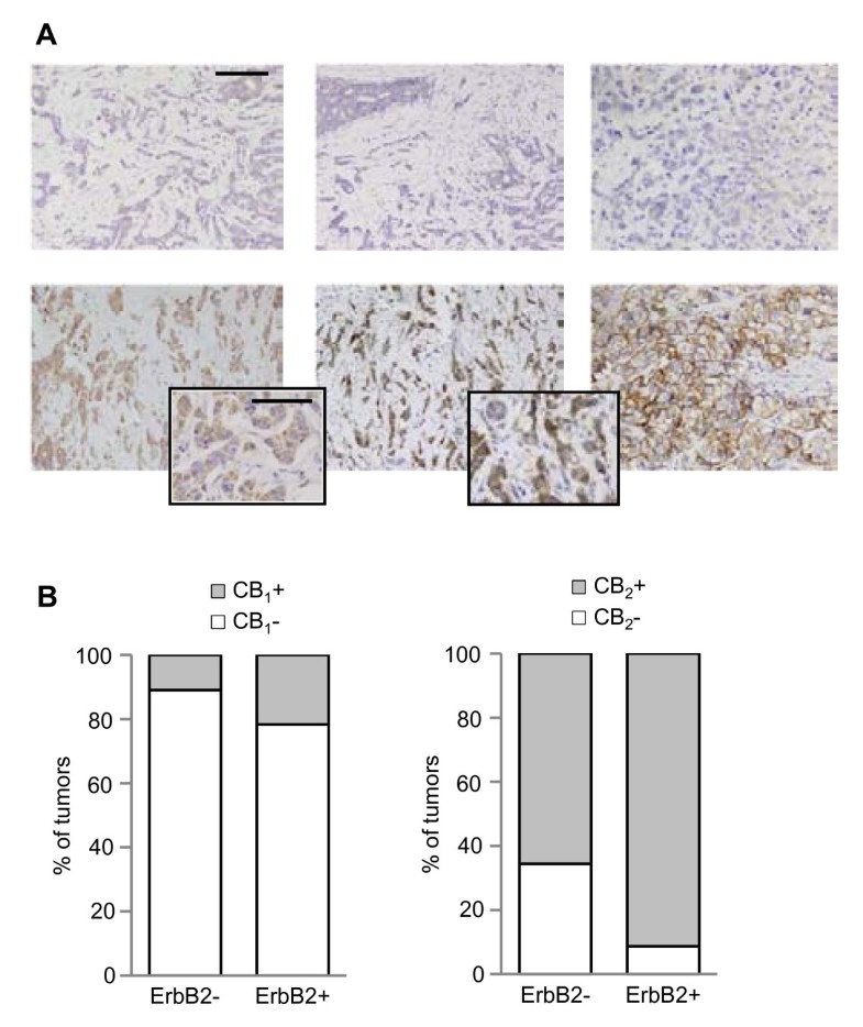
Human ErbB2-positive breast tumors express CB2 cannabinoid receptors
ErbB2-positive human breast tumors express cannabinoid receptors. (A) Representative images of human breast tumors negative (upper row) or positive (lower row) for CB1, CB2 and ErbB2 receptors (brown). Scale bars: 200 μm; insets: 100 μm. (B) Percentage of tumors scored as positive or negative for cannabinoid receptor expression amongst the ErbB2-negative (n = 64) and ErbB2-positive (n = 23) populations.
Cannabinoids exert an antitumoral effect in the MMTV-neu model of breast cancer
Cannabinoids inhibit breast tumor growth in vivo and the number of tumors generated per animal. (A) Volume time-course (scale bar: 1 cm) of the first tumor appeared in each animal. (B) Representative images (H&E staining) of the histopathology of the MMTV-neu-derived mammary tumors. Scale bars (from left to right): 200 μm, 100 μm and 50 μm. (C) Percentage of animals with 1, 2, 3, 4 or more tumors at the end of the treatment (90 days) in each experimental group. (D) Total tumor burden (total tumor volume per animal) determined 90 days after cannabinoid or vehicle treatment. (E) Volume of the tumors appeared in second, third or subsequent positions, 40 days after their appearance. The small size of the cannabinoid-treated groups is due to the very few second or third tumors appeared early enough to last 40 days in the animals before the end of the treatment (90 days after the appearance of the first tumor).
Of interest, cannabinoids not only impaired tumor growth, but also blocked tumor generation per se. Thus, while 41% of vehicle-treated animals developed 4 or more tumors (up to 6), cannabinoid-treated animals never developed more than 3 tumors (Fig. 2C, p < 0.05). Consequently, total tumor burden was strikingly decreased by cannabinoids (Fig. 2D). There was also a delay in the appearance of the subsequent tumors in these animals. Thus, the average latency for the generation of a second tumor in vehicle-treated, THC-treated and JWH-133-treated animals was 33, 46 and 54 days, respectively. As mentioned in the Methods section, only the first tumor in each animal was treated peritumorally with cannabinoids. However, we detected a remarkable growth-inhibitory effect of cannabinoids in those tumors appeared in second place (Fig. 2E).
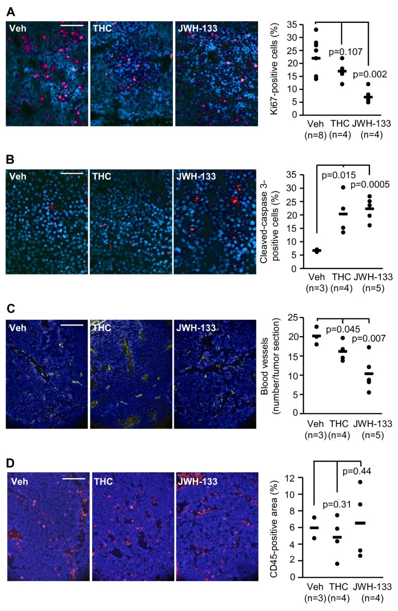
Cannabinoids impact tumor cell proliferation, tumor cell survival and tumor angiogenesis
Cannabinoids inhibit cancer cell proliferation, induce cancer cell apoptosis, and impair tumor angiogenesis in vivo. (A) Ki67-positive cells (red), (B) active caspase-3-positive cells (red), (C) CD31-positive cells (green) and (D) CD45-positive area in the tumors. Scale bars: A, 60 μm; B, 40 μm; C and D, 100 μm. Cell nuclei are in blue. Quantifications of Ki67-positive cells (A), active caspase-3-positive cells (B), the number of blood vessels (C) and CD45-positive area (D) in the tumors are shown in the corresponding graphs.
Cannabinoids decrease breast cancer metastases in the lungs
Cannabinoids inhibit breast cancer metastasis to the lungs in vivo. (A) Metastatic lung nodules (pointed by arrows). (B) Percentage of animals with lung metastases. Macroscopic metastases were visible to the naked eye and microscopic lesions were detectable only by H&E staining. These latter lesions were found only in JWH-133-treated animals. (C) Gelatin zymographies of vehicle- and cannabinoid-treated tumors. Four representative tumors are shown per experimental group. PC: positive control (conditioned medium of H71080 cells stimulated with the phorbol ester PMA). Arrows point to the latent (pro-MMP) and active MMP bands according to the positive control and the expected MMP molecular weights. Non-contiguous parts of the same gel are shown. Graphs show the densitometric analysis of MMP2 and MMP9 activities. Data are expressed in arbitrary units. *, p < 0.05 vs vehicle-treated tumors; §, p = 0.068 vs vehicle-treated tumors.
Degradation of the extracellular matrix is a crucial step in the metastatic process, especially during tumor cell intravasation and extravasation [10]. Matrix metalloproteinases (MMPs) have long been associated with this process owing to their ability to degrade the components of the extracellular matrix. To analyze whether cannabinoid administration affects MMP activity we conducted gelatin zymographies. MMP2 activity was decreased in THC- and JWH-133-treated tumors, while MMP9 activity was enhanced by cannabinoid treatment (Fig. 4C). This THC- and JWH-133-induced reduction in MMP2 activity was accompanied by a decrease in MMP2 mRNA levels (Additional file 1: Fig. S4A). Conversely, cannabinoids did not change the amount of MMP9 transcripts (Additional file 1: Fig. S4A) and enhanced its protein levels (Additional file 1: Fig. S4B), indicating that they regulate MMP9 post-transcriptionally.
Akt downregulation is involved in cannabinoid antitumoral action
THC inhibits Akt in vivo. (A) Mouse ErbB2 and (B) rat ErbB2 (neu transgene) mRNA expression in vehicle- and cannabinoid-treated tumors as determined by real-time quatitative PCR. (B and C) Western blot and densitometric analysis of phospho-Akt (B) and phospho-S6 ribosomal protein (C) levels in MMTV-neu-derived tumors treated with vehicle or THC. Eight representative tumors are shown. Total Akt (B) and α-tubulin (C) were used for normalization. Non-contiguous parts of the same gel are shown. Optical densities are expressed in arbitrary units.
Akt downregulation is involved in cannabinoid antitumoral action. (A and B) Viability of N202.1A cells in response to (A) increasing concentrations of THC or JWH-133 or (B) 6 μM THC or 10 μM JWH-133 with or without 2 μM SR141716 (SR1) and/or SR144528 (SR2) for 48 h. Data are expressed as % of vehicle-treated cells, set at 100%. (C) Growth of N202.1A-derived xenografts treated with THC (left panel) or JWH-133 (right panel) with or without SR2. (D) Phospho-Akt and phospho-S6 ribosomal protein (p-S6) levels in N202.1A cells challenged with THC, as determined by Western blot. Total Akt and α-tubulin levels were used for normalization. (E) Phospho-Akt and total Akt levels in N202.1A cells retrovirally transduced with myristoylated Akt (pBABE-Myr-Akt) or the corresponding empty vector (pBABE). (F) Cell viability of pBABE- or myr-Akt-transduced N202.1A cells in response to THC exposure for 72 h. (G and H) Time course of the volume of pBABE-N202.1A-derived (left panels) and myr-Akt-N202.1A-derived (right panels) tumors treated with THC (G), JWH-133 (H) or the corresponding vehicle. *, p < 0.05; **, p < 0.01 vs vehicle-treated cells or tumors; #, p < 0.05; ##, p < 0.01 vs cannabinoid alone-treated cells (B) or vs THC-treated pBABE-transduced cells (F).
Discussion
Aberrant ErbB2 expression and/or function yield highly aggressive tumors, with increased resistance to conventional chemotherapies and poor outcomes. Although the use of the anti-ErbB2 monoclonal antibody Trastuzumab markedly improves the survival of these patients, only 25% of them respond to this treatment and most of the responders eventually relapse [14]. Moreover, the use of this antibody has been associated with important cardiotoxic side effects (severe congestive heart failure and decrease in left ventricular ejection fraction) [14]. Consequently, extensive efforts should be made to find novel agents for the treatment of ErbB2-positive breast tumors. Our results demonstrate that, in spontaneously aroused ErbB2-overexpressing breast tumors, cannabinoids inhibit tumor generation, growth, vascularization, and metastasis. Although a cannabinoid-based monotherapy might be potentially effective for ErbB2-positive breast tumors, it would be interesting to analyze the effect of these compounds in combination with other anticancer treatments. Thus, it is worth noting that Trastuzumab, the most relevant targeted therapy for ErbB2-positive tumors so far, has a modest median overall response when used as a first-line agent, an efficacy that is clearly enhanced when used in combination with other chemotherapeutic agents [14]. Additionally, Akt overactivation has been detected in a significant percentage of primary human breast cancers, in which it is associated to enhanced resistance to Trastuzumab [14, 15]. Our results show that downregulation of Akt is involved in cannabinoid antitumoral action. This kinase is the central node of the PI3K/Akt/mTOR signaling pathway, that activates crucial processes such as cell survival, cell growth, cell proliferation, angiogenesis, and cell migration and invasion [12]. This pathway is therefore an attractive target for anticancer agents and, as a matter of fact, clinical trials have been/are being conducted with mTOR, PI3K and Akt inhibitors [3].
The antitumoral potential of cannabinoids has been documented both in vitro and in animal models of cancer [7, 8]. These compounds inhibit breast cancer cell proliferation in vitro through processes that include cell cycle arrest [16–21], hormone and growth-factor receptor modulation [18, 22, 23], and apoptosis induction [17, 20, 21]. The in vivo approaches followed so far have been mostly based on xenograft models [20, 21], which are helpful but limited tools. These models rely on the propagation of cancer cell lines in immunodeficient mice at ectopic or orthotopic sites and lack crucial features of patients' tumors such as the actual tumor architecture and the interactions with the tumor microenvironment (including non-cancerous surrounding tissue, vasculature and immune cells) and diminished genetic heterogeneity [24]. In contrast to xenografted animals, in the mutant mice used in this study tumors appear spontaneously and after long latency periods, recruit and generate blood vessels, and penetrate the vasculature giving rise to distant metastases [9]. These features parallel the human pathology much more closely and make the MMTV-neu mice a clinically relevant model of ErbB2-driven breast cancer.
Remarkably, this is, to the best of our knowledge, the first report supporting that cannabinoids hamper not only tumor growth but also tumor generation. Recently, Qamri and coworkers and DuBois and coworkers, by using two different genetic models of cancer, demonstrated that JWH-133 delays the appearance of breast tumors [21] and that the loss of CB1 receptors accelerates intestinal adenoma growth [25], respectively, and Izzo et al. observed that high endocannabinoid levels and the cannabinoid agonist HU-210 reduce the development of precancerous lesions in the mouse colon [26]. These and our data suggest that the endocannabinoid system has a physiological protective role against tumorigenesis, in line with the general idea that this system contributes to maintain homeostasis in health and disease [6].
Data presented herein show that cannabinoids modulate MMP activity. In particular, we report an inhibition of MMP2 and an activation of MMP9 by cannabinoids. Although MMPs have been traditionally associated to metastasis due to their ability to degrade the extracellular matrix, it has been recently shown that several members of this family provide a protective effect in different stages of cancer progression [27]. One of these antitumoral MMPs is MMP9, which is activated by cannabinoids in our system. Although this MMP may promote the angiogenic switch in some experimental tumors [e.g. [28]], clinical studies have established a correlation between MMP9 overexpression and good prognosis in breast cancer [29]. This protective effect might derive from its capacity to generate angiogenesis inhibitors such as angiostatin and tumstatin [27]. The inhibition of MMP2 by cannabinoids shown here, in line with that previously reported by Bifulco and coworkers in thyroid cancer cells [30] and our group in gliomas [31], may be of special relevance considering that high tumor levels of this metalloproteinase have been correlated with poor prognosis in breast cancer [32]. In addition, enhanced levels of MMP2 in breast tumors are associated with ErbB2 gene amplification and/or overexpression [33]. Moreover, Massagué and coworkers have recently identified MMP2 as one of the genes of the signature that mediates breast cancer metastasis to the lungs [34], the targeted metastatic organ in our animal model.
Potential antitumoral therapies based on the use of cannabinoids might be limited by their well known psychotropic actions such as dizziness, dry mouth, tiredness, muscle weakness, euphoria, myalgia and palpitations [6, 35]. Although the benefit/risk ratio is potentially high for cannabinoid-based therapies, different strategies should be taken to avoid or at least minimize their side effects. Since most -if not all- of the psychoactive effects of cannabinoids are produced by the activation of central CB1 receptors [5, 6], one reasonable approach would be targeting CB2 receptors selectively. Here, we have demonstrated that the CB2-selective agonist JWH-133 is as effective as THC (a CB1/CB2-mixed agonist) in reducing tumor generation and progression. Moreover, our results also (i) show that an elevated percentage of high grade ErbB2-positive human breast tumors express CB2 receptors, and (ii) that a very low fraction of them express CB1 receptors. Taken together, these data suggest that activation of CB2 in this particular population of patients would be an efficient strategy to treat breast tumors without triggering psychoactive effects. A correlation between tumor aggressiveness and CB2 receptor expression in breast cancer has been previously reported: tumors lacking estrogen or progesterone receptors, which are associated to low response rates to adjuvant therapies, express higher CB2 levels than steroid receptor-positive lesions [17]. Moreover, ErbB2-positive tumors also have increased CB2 receptor mRNA levels compared to their less aggressive and more responsive ErbB2-negative counterparts [17]. Of interest, this receptor is scarcely expressed in non-transformed mammary tissue [data presented here and [17, 21]].
Conclusions
In summary, our results, which were obtained in a clinically relevant animal model of ErbB2-positive breast cancer, suggest that these highly aggressive and low responsive tumors could be efficiently treated with non-psychoactive CB2-selective agonists without affecting the surrounding healthy tissue.
Methods
Tissue microarray analysis
Eighty seven grade 3 invasive breast ductal carcinomas and 6 non-tumoral mammary tissues were fixed in 10% paraformaldehide (PFA) and embedded in paraffin. Two representative tissue cores (1 mm of diameter) of each one were included in a tissue microarray. The main clinical pathology and molecular features of this series had been previously reported [36]. Tissue sections were subjected to a heat-induced antigen retrieval step prior to exposure to the primary antibody. Anti-CB1 receptor antibody was generously donated by Dr. Ken Mackie, Indiana University, Indiana, and anti-CB2 receptor antibody was from Affinity Bioreagents/Thermo Fisher Scientific, Rockford, Illinois. ErbB2 expression was evaluated using a HercepTest (Dako, Carpenteria, CA) according to manufacturer's instructions. Immunodetection was performed using the LSAB method (DAKO) with DAB as the chromogen. In negative controls, the primary antibody was omitted or replaced with an irrelevant antibody. Cases were reviewed by two independent pathologists (J.P. and G.M-B) and were scored as positive for cannabinoid receptors when more than 25% of the neoplastic cell showed intense immunostaining for the corresponding antibody. ErbB2-staining was scored according to HercepTest manufacturer's guidelines: scores 0 and 1+ were considered as negative, and 2+ and 3+ as positive for ErbB2 overexpression.
Animals and treatments
All procedures involving animals were performed with the approval of the Complutense University Animal Experimentation Committee according to the European official regulations. FVB/N-Tg(MMTVneu)202 Mul/J mice (more commonly designated as MMTV-neu mice) were obtained from The Jackson Laboratory (Bar Harbor, Maine). Females were palpated twice weekly for mammary gland nodules and cannabinoid treatment was started when the first tumor in each animal was detected. Δ9-Tetrahydrocannabinol (THC, The Health Concept, Richelbach, Germany) and JWH-133 (kindly donated by John W. Huffman, Clemson University, South Carolina) were prepared in DMSO (0.2 mg/μL and 0.02 mg/μL, respectively) and diluted in PBS supplemented with 5% BSA (100 μL/dose for tumors ≤ 1000 mm3 and 200 μl/dose for tumors >1000 mm3). Cannabinoid peritumoral treatment (0.5 mg THC or 0.05 mg JWH-133/animal/day, twice a week) was maintained for 90 days, and only the first tumor in each animal was treated. Tumors were routinely measured during this period with external caliper, and volume was calculated as (4π/3) × (width/2)2 × (length/2). At the end of the treatment, animals were sacrificed and tumors and organs were collected. Tumors were divided in four portions for 1) preparation of tissue sections for immunofluorescent staining [frozen in Tissue-Tek (Sakura Finetek Europe, Zoeterwoude, The Netherlands)], 2) preparation of tissue sections for hematoxylin-eosin staining (fixed in buffered 4% PFA), 3) protein extraction (snap frozen) and 4) RNA isolation (snap frozen), and were stored at -80°C until analysis (except PFA-fixed tumor fractions, that were kept at room temperature). Brain, spleen, liver, kidneys and lungs were fixed in PFA. For xenograft experiments, subcutaneous tumors were induced in 6 week-old athymic female mice (Harlan Interfauna Iberica, Barcelona, Spain) by subcutaneous injection of 5 × 105 N202.1A cells. When tumors reached ca. 100 mm3, they were treated with THC (0.5 mg/animal/day), JWH-133 (50 μg/animal/day), SR144528 (50 μg/animal/day), a combination of cannabinoid and SR144528 or vehicle for 3 weeks, 3 times a week, measured, and processed as described above. For Akt-related experiments, half of the animals were injected with N202.1A cells stably expressing myristoylated Akt (N202.1A-pBABE-myr-Akt), and the other half with N202.1A cells stably expressing the corresponding empty vector (N202.1A-pBABE). Tumors were treated with THC, JWH-133 or vehicle and processed as described for N202.1A xenografts.
Metastasis detection
Collected organs were visually analyzed for macroscopic metastases. Microscopic metastases were determined by histological analysis of PFA-fixed paraffin-embedded hematoxylin-eosin stained sections. Radiographs were taken to evaluate the presence of bone metastases using a conventional X-ray equipment (Diagnost 93, Philips Medical Systems, Eindhoven, The Netherlands), and mammography cassette (Kodak MIN-R 2000 screen cassette) and film (Kodak MIN-R S film) (Eastman Kodak Company, Rochester, New York).
Cell culture and viability
N202.1A cells were kindly given by Dr. Vincenzo Bronte (Istituto Oncologico Veneto, Padova, Italy). This cell line was established from a MMTV-neu-derived tumor [13]. BT474, MDA-MB-231, MCF-7 and SkBr3 human breast cancer cells, Jurkat human leukemic cells, and U373 human glioblastoma cells were from ATCC-LGC (Barcelona, Spain). All cell lines were maintained in DMEM supplemented with 10% fetal bovine serum (FBS). Cells were transferred to a low (0.5%)-FBS medium immediately before cannabinoid challenge. Cell viability was determined by the 3-4,5-dimethylthiazol-2,5-diphenyltetrazolium bromide thiazol blue test (Sigma, St. Louis, Missouri) according to manufacturer's instructions.
Plasmids, transfections and infections
Stable expression of myr-Akt was achieved by retroviral infection. N202.1A cells were transduced for 4 h with supernatants obtained from Phoenix ecotropic cells previously transfected with a retroviral vector carrying HA-tagged myr-Akt (kindly provided by Dr. Pier P. Pandolfi, Harvard University, Boston, Massachusetts) or the corresponding empty construction (pBABE). Infected cells were selected with puromycin.
Immunofluorescence analysis
Tissue-tek embedded tumor sections were fixed in PFA and incubated with anti-CB1 receptor, anti-CB2 receptor, anti-CD31 (Pharmingen/BD Biosciences, San Jose, California), anti-CD45 (Pharmingen/BD Biosciences), anti-Ki67 (Neomarkers/Lab Vision, Fremont, California) or anti-cleaved-caspase 3 (Cell Signaling Technology, Danvers, Massachusetts) antibodies. Secondary anti-rabbit antibodies AlexaFluor 594 and AlexaFluor 488 were from Invitrogen (Carlsbad, California). Cell nuclei were stained with Hoescht 33342 (Invitrogen). Fluorescence images were acquired using Metamorph Premier Offline software (Molecular Devices, Sunnyvale, California). Blood vessel size was calculated with ImageJ software.
Real-time quantitative PCR (RTQ-PCR) and reverse-transcriptase PCR (RT-PCR)
RNA was isolated with Trizol Reagent (Invitrogen), including a DNase digestion step, with the Real Star Kit (Durviz, Valencia, Spain), and cDNA was obtained with Transcriptor Reverse Transcriptase (Roche Applied Science, Penzberg, Germany). The primers used for RTQ-PCR amplification were: mouse CB1 receptor, sense 5'-GGGCAAATTTCCTTGTAGCA-3', antisense 5'-GGCTCAACGTGACTGAGAAA-3'; mouse CB2 receptor, sense 5'-ATTCAGGAGATCTGTTAAGACAAGG-3', antisense 5'-GACATCTATGAAGTTGAGGCAGTG-3'; mouse MMP2, sense 5'- GCGCTTTTCTCGAATCCAT-3', antisense 5'-GGGTATCCATCTCCATGCTC-3'; mouse MMP9, sense 5'-ACGACATAGACGGCATCCA-3', antisense 5'- GCTGTGGTTCAGTTGTGGTG-3'; rat ErbB2 (neu), sense 5'-GCTCAGAGACCTGCTTTGGA-3', antisense 5'-AGGAGGACGAGTCCTTGTAGTG-3'; mouse ErbB2, sense 5'-AACAGCTCGGAGACCTGCTA-3', antisense 5'-GTAGTGGGCACAAGCCTCA-3'. Probes were from the Universal Probe Library (Roche Applied Science). Multispecies 18S RNA was used as reference (sense 5'- GCTCTAGAATTACCACAGTTATCCAA-3', antisense 5'- AAATCAGTTATGGTTCCTTTGGTC-3'). The primers use for RT-PCR were: mouse MMP2, sense 5'- TCTGCGATGAGCTTAGGGAAAC-3', antisense 5'-GACATACATCTTTGCAGGAGACAAG-3'; mouse MMP9, sense 5'-GGACGACGTGGGCTACGT-3', antisense 5'- CACGGTTGAAGCAAAGAAGGA-3'. GAPDH was used as reference (sense 5'-GGGAAGCTCACTGGCATGGCCTTCC-3', antisense 5'-CATGTGGGCCATGAGGTCCACCAC-3').
Western blot analysis
Cell lysates from tumors and cell lines were subjected to SDS-PAGE, and proteins transferred onto polyvinylidene fluoride membranes. Blots were incubated with the following antibodiess: anti-CB1 receptor, anti-CB2 receptor (Affinity Bioreagents), anti-MMP9 (Chemicon International INC, Temecula, California), anti-ErbB2 (Santa Cruz Biotechnology, Santa Cruz, California), anti-phospho-Akt (Ser473), anti-Akt, anti-phospho-S6 ribosomal protein (Cell Signaling) and anti-α-tubulin (Sigma). Luminograms were obtained with the Amersham Enhanced Chemiluminescence Detection Kit (GE Healthcare, Uppsala, Sweden) and densitometric analysis was performed with Quantity One software (Bio-Rad).
MMP activity assay
MMP2 (Gelatinase A) and MMP9 (Gelatinase B) activities were determined by gelatin zymography. Briefly, SDS-PAGE were run in the presence of 0.1% gelatin, washed with a 2.5% Triton X-100 containing buffer, and incubated overnight at 37°C in 50 mM Tris pH 7.5, 150 mM NaCl, 10 mM CaCl2, 0.1% Triton X100. Gels were then stained with Coomasie Blue and digested bands quantified by densitometric analysis as described above.
Statistical analysis
ANOVA with a post hoc analysis by the Student-Newman-Keuls' test was routinely used. For the analysis of metastases and the number of tumors per animal, a Pearson Х2 test was used. To determine the correlation between immunohistochemical (CB1 and CB2 expression) and clinical pathology (ErbB2) data, the Х2 test with Yates correction, or Fisher's exact test, was used. The SPSS for Windows program (SPSS, Inc., Chicago, IL, version 17.0) was used for this analysis. All P-values were two-sided. Unless otherwise stated, data are expressed as mean ± s.e.m.
Declarations
Acknowledgements
We are indebted to Dr. Vincenzo Bronte (Istituto Oncologico Veneto, Fondazione IRCCS, Padova, Italy) for the kind donation of the N202.1A cells. We would also like to thank the members of our laboratories, especially María Salazar, Sonia Hernández-Tiedra and Marta Cifali, for technical support and critical discussion on this work. This study was supported by grants from Fondo de Investigaciones Sanitarias (PI080253 to CS and PI086080971 to JP), Ministerio de Ciencia e Innovación (SAF2006-00918 to MG, SAF2007-63075 to GMB and SAF2008-00649 to SM), RETICS (RD06/0020/0013 to JP), Fundación Mutua Madrileña (to CS and to GMB), Consejería de Innovación Junta de Andalucía (to JP), the Marató TV3 Foundation (053132 to SM) and GW Pharmaceuticals/Otsuka Pharmaceuticals (to CS). MMC was the recipient of a Fellowship from Fundación Ferrer para la Investigación.
Authors’ Affiliations
References
- Baselga J, Swain SM: Novel anticancer targets: revisiting ERBB2 and discovering ERBB3. Nat Rev Cancer. 2009, 9: 463-475. 10.1038/nrc2656View ArticlePubMedGoogle Scholar
- Ursini-Siegel J, Schade B, Cardiff RD, Muller WJ: Insights from transgenic mouse models of ERBB2-induced breast cancer. Nat Rev Cancer. 2007, 7: 389-397. 10.1038/nrc2127View ArticlePubMedGoogle Scholar
- Di Cosimo S, Baselga J: Targeted therapies in breast cancer: where are we now?. Eur J Cancer. 2008, 44: 2781-2790. 10.1016/j.ejca.2008.09.026View ArticlePubMedGoogle Scholar
- Hynes NE, Lane HA: ERBB receptors and cancer: the complexity of targeted inhibitors. Nat Rev Cancer. 2005, 5: 341-354. 10.1038/nrc1609View ArticlePubMedGoogle Scholar
- Di Marzo V: Targeting the endocannabinoid system: to enhance or reduce?. Nat Rev Drug Discov. 2008, 7: 438-455. 10.1038/nrd2553View ArticlePubMedGoogle Scholar
- Pertwee RG: Emerging strategies for exploiting cannabinoid receptor agonists as medicines. Br J Pharmacol. 2009, 156: 397-411. 10.1111/j.1476-5381.2008.00048.xPubMed CentralView ArticlePubMedGoogle Scholar
- Guzman M: Cannabinoids: potential anticancer agents. Nat Rev Cancer. 2003, 3: 745-755. 10.1038/nrc1188View ArticlePubMedGoogle Scholar
- Sarfaraz S, Adhami VM, Syed DN, Afaq F, Mukhtar H: Cannabinoids for cancer treatment: progress and promise. Cancer Res. 2008, 68: 339-342. 10.1158/0008-5472.CAN-07-2785View ArticlePubMedGoogle Scholar
- Guy CT, Webster MA, Schaller M, Parsons TJ, Cardiff RD, Muller WJ: Expression of the neu protooncogene in the mammary epithelium of transgenic mice induces metastatic disease. Proc Natl Acad Sci USA. 1992, 89: 10578-10582. 10.1073/pnas.89.22.10578PubMed CentralView ArticlePubMedGoogle Scholar
- Chambers AF, Groom AC, MacDonald IC: Dissemination and growth of cancer cells in metastatic sites. Nat Rev Cancer. 2002, 2: 563-572. 10.1038/nrc865View ArticlePubMedGoogle Scholar
- Moasser MM: The oncogene HER2: its signaling and transforming functions and its role in human cancer pathogenesis. Oncogene. 2007, 26: 6469-6487. 10.1038/sj.onc.1210477PubMed CentralView ArticlePubMedGoogle Scholar
- Manning BD, Cantley LC: AKT/PKB signaling: navigating downstream. Cell. 2007, 129: 1261-1274. 10.1016/j.cell.2007.06.009PubMed CentralView ArticlePubMedGoogle Scholar
- Nanni P, Pupa SM, Nicoletti G, De Giovanni C, Landuzzi L, Rossi I, Astolfi A, Ricci C, De Vecchi R, Invernizzi AM: p185(neu) protein is required for tumor and anchorage-independent growth, not for cell proliferation of transgenic mammary carcinoma. Int J Cancer. 2000, 87: 186-194. 10.1002/1097-0215(20000715)87:2<186::AID-IJC5>3.0.CO;2-1View ArticlePubMedGoogle Scholar
- Dean-Colomb W, Esteva FJ: Her2-positive breast cancer: herceptin and beyond. Eur J Cancer. 2008, 44: 2806-2812. 10.1016/j.ejca.2008.09.013View ArticlePubMedGoogle Scholar
- Hutchinson JN, Jin J, Cardiff RD, Woodgett JR, Muller WJ: Activation of Akt-1 (PKB-alpha) can accelerate ErbB-2-mediated mammary tumorigenesis but suppresses tumor invasion. Cancer Res. 2004, 64: 3171-3178. 10.1158/0008-5472.CAN-03-3465View ArticlePubMedGoogle Scholar
- Caffarel MM, Moreno-Bueno G, Cerutti C, Palacios J, Guzman M, Mechta-Grigoriou F, Sanchez C: JunD is involved in the antiproliferative effect of Delta(9)-tetrahydrocannabinol on human breast cancer cells. Oncogene. 2008, 27: 5033-5044. 10.1038/onc.2008.145View ArticlePubMedGoogle Scholar
- Caffarel MM, Sarrio D, Palacios J, Guzman M, Sanchez C: Delta9-tetrahydrocannabinol inhibits cell cycle progression in human breast cancer cells through Cdc2 regulation. Cancer Res. 2006, 66: 6615-6621. 10.1158/0008-5472.CAN-05-4566View ArticlePubMedGoogle Scholar
- De Petrocellis L, Melck D, Palmisano A, Bisogno T, Laezza C, Bifulco M, Di Marzo V: The endogenous cannabinoid anandamide inhibits human breast cancer cell proliferation. Proc Natl Acad Sci USA. 1998, 95: 8375-8380. 10.1073/pnas.95.14.8375PubMed CentralView ArticlePubMedGoogle Scholar
- Laezza C, Pisanti S, Crescenzi E, Bifulco M: Anandamide inhibits Cdk2 and activates Chk1 leading to cell cycle arrest in human breast cancer cells. FEBS Lett. 2006, 580: 6076-6082. 10.1016/j.febslet.2006.09.074View ArticlePubMedGoogle Scholar
- Ligresti A, Moriello AS, Starowicz K, Matias I, Pisanti S, De Petrocellis L, Laezza C, Portella G, Bifulco M, Di Marzo V: Antitumor activity of plant cannabinoids with emphasis on the effect of cannabidiol on human breast carcinoma. J Pharmacol Exp Ther. 2006, 318: 1375-1387. 10.1124/jpet.106.105247View ArticlePubMedGoogle Scholar
- Qamri Z, Preet A, Nasser MW, Bass CE, Leone G, Barsky SH, Ganju RK: Synthetic cannabinoid receptor agonists inhibit tumor growth and metastasis of breast cancer. Mol Cancer Ther. 2009, 8: 3117-3129. 10.1158/1535-7163.MCT-09-0448PubMed CentralView ArticlePubMedGoogle Scholar
- Melck D, De Petrocellis L, Orlando P, Bisogno T, Laezza C, Bifulco M, Di Marzo V: Suppression of nerve growth factor Trk receptors and prolactin receptors by endocannabinoids leads to inhibition of human breast and prostate cancer cell proliferation. Endocrinology. 2000, 141: 118-126. 10.1210/en.141.1.118PubMedGoogle Scholar
- Melck D, Rueda D, Galve-Roperh I, De Petrocellis L, Guzman M, Di Marzo V: Involvement of the cAMP/protein kinase A pathway and of mitogen-activated protein kinase in the anti-proliferative effects of anandamide in human breast cancer cells. FEBS Lett. 1999, 463: 235-240. 10.1016/S0014-5793(99)01639-7View ArticlePubMedGoogle Scholar
- Frese KK, Tuveson DA: Maximizing mouse cancer models. Nat Rev Cancer. 2007, 7: 645-658. 10.1038/nrc2192View ArticlePubMedGoogle Scholar
- Wang D, Wang H, Ning W, Backlund MG, Dey SK, DuBois RN: Loss of cannabinoid receptor 1 accelerates intestinal tumor growth. Cancer Res. 2008, 68: 6468-6476. 10.1158/0008-5472.CAN-08-0896PubMed CentralView ArticlePubMedGoogle Scholar
- Izzo AA, Aviello G, Petrosino S, Orlando P, Marsicano G, Lutz B, Borrelli F, Capasso R, Nigam S, Capasso F, Di Marzo V: Increased endocannabinoid levels reduce the development of precancerous lesions in the mouse colon. J Mol Med. 2008, 86: 89-98. 10.1007/s00109-007-0248-4PubMed CentralView ArticlePubMedGoogle Scholar
- Lopez-Otin C, Matrisian LM: Emerging roles of proteases in tumour suppression. Nat Rev Cancer. 2007, 7: 800-808. 10.1038/nrc2228View ArticlePubMedGoogle Scholar
- Mira E, Lacalle RA, Buesa JM, de Buitrago GG, Jimenez-Baranda S, Gomez-Mouton C, Martinez AC, Manes S: Secreted MMP9 promotes angiogenesis more efficiently than constitutive active MMP9 bound to the tumor cell surface. J Cell Sci. 2004, 117: 1847-1857. 10.1242/jcs.01035View ArticlePubMedGoogle Scholar
- Scorilas A, Karameris A, Arnogiannaki N, Ardavanis A, Bassilopoulos P, Trangas T, Talieri M: Overexpression of matrix-metalloproteinase-9 in human breast cancer: a potential favourable indicator in node-negative patients. Br J Cancer. 2001, 84: 1488-1496. 10.1054/bjoc.2001.1810PubMed CentralView ArticlePubMedGoogle Scholar
- Pisanti S, Borselli C, Oliviero O, Laezza C, Gazzerro P, Bifulco M: Antiangiogenic activity of the endocannabinoid anandamide: correlation to its tumor-suppressor efficacy. J Cell Physiol. 2007, 211: 495-503. 10.1002/jcp.20954View ArticlePubMedGoogle Scholar
- Blazquez C, Salazar M, Carracedo A, Lorente M, Egia A, Gonzalez-Feria L, Haro A, Velasco G, Guzman M: Cannabinoids inhibit glioma cell invasion by down-regulating matrix metalloproteinase-2 expression. Cancer Res. 2008, 68: 1945-1952. 10.1158/0008-5472.CAN-07-5176View ArticlePubMedGoogle Scholar
- Decock J, Paridaens R, Cufer T: Proteases and metastasis: clinical relevance nowadays?. Curr Opin Oncol. 2005, 17: 545-550. 10.1097/01.cco.0000180435.39614.63View ArticlePubMedGoogle Scholar
- Jezierska A, Motyl T: Matrix metalloproteinase-2 involvement in breast cancer progression: a mini-review. Med Sci Monit. 2009, 15: RA32-40.PubMedGoogle Scholar
- Minn AJ, Gupta GP, Siegel PM, Bos PD, Shu W, Giri DD, Viale A, Olshen AB, Gerald WL, Massague J: Genes that mediate breast cancer metastasis to lung. Nature. 2005, 436: 518-524. 10.1038/nature03799PubMed CentralView ArticlePubMedGoogle Scholar
- Guzman M, Duarte MJ, Blazquez C, Ravina J, Rosa MC, Galve-Roperh I, Sanchez C, Velasco G, Gonzalez-Feria L: A pilot clinical study of Delta9-tetrahydrocannabinol in patients with recurrent glioblastoma multiforme. Br J Cancer. 2006, 95: 197-203. 10.1038/sj.bjc.6603236PubMed CentralView ArticlePubMedGoogle Scholar
- Natrajan R, Lambros MB, Rodriguez-Pinilla SM, Moreno-Bueno G, Tan DS, Marchio C, Vatcheva R, Rayter S, Mahler-Araujo B, Fulford LG: Tiling path genomic profiling of grade 3 invasive ductal breast cancers. Clin Cancer Res. 2009, 15: 2711-2722. 10.1158/1078-0432.CCR-08-1878View ArticlePubMedGoogle Scholar
Copyright
This article is published under license to BioMed Central Ltd. This is an Open Access article distributed under the terms of the Creative Commons Attribution License (http://creativecommons.org/licenses/by/2.0), which permits unrestricted use, distribution, and reproduction in any medium, provided the original work is properly cited.





